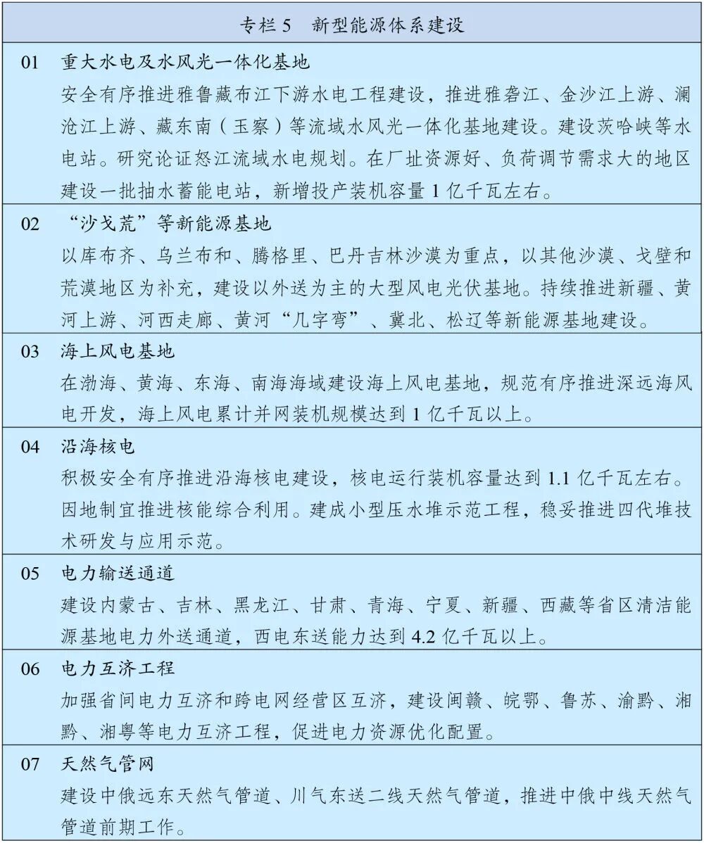
3月13日,《中华人民共和国国民经济和社会发展第十五个五年规划纲要》正式发布,第七章构建现代化基础设施体系中明确,加力建设新型能源基础设施。
《纲要》指出,要深入实施能源安全新战略,加快构建清洁低碳安全高效的新型能源体系,建设能源强国。推进非化石能源安全可靠有序替代化石能源,坚持风光水核等多能并举,实施非化石能源十年倍增行动。

统筹就地消纳和外送,建设“三北”风电光伏、西南水风光一体化、沿海核电、海上风电等清洁能源基地,加强分布式能源就近开发利用,布局发展绿色氢氨醇,积极推进光热发电和地热能利用。
加强化石能源清洁高效利用,推进煤电改造升级和散煤替代。着力构建新型电力系统,全面提升电力系统互补互济和安全韧性水平,优化全国电力流向和跨区域通道布局,加快智能电网建设,完善城乡配电网,科学布局抽水蓄能,大力发展新型储能。提高终端用能电气化水平,推动能源消费绿色化低碳化。基本建成全国统一电力市场体系,完善油气“全国一张网”运行调度机制。
与“十四五”规划的九大清洁能源基地相比,“十五五”清洁能源基地增至10大基地,其中,新增了藏东南流域水风光基地、澜沧江上游水风光基地,取消了金沙江下游水风光基地,具体对比如下:

来源:中华人民共和国国民经济和社会发展第十五个五年规划纲要

来源:中华人民共和国国民经济和社会发展第十四个五年规划和2035年远景目标纲要